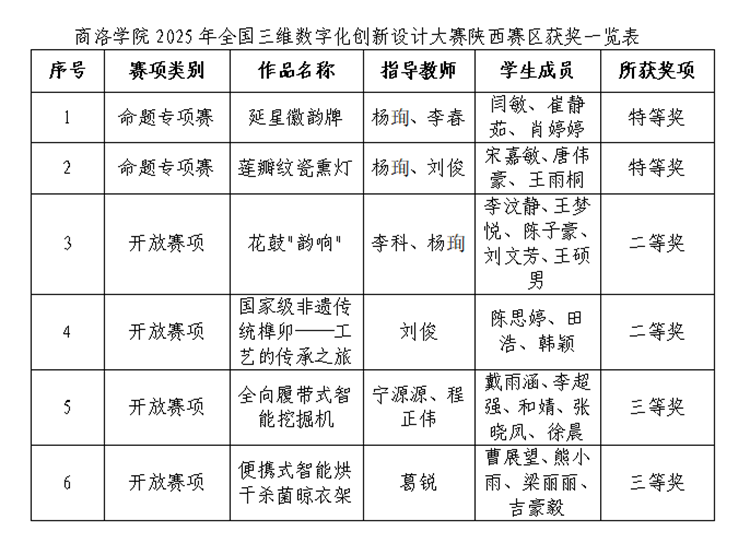
近日,第十八届全国三维数字化创新设计大赛陕西赛区决赛评审结果揭晓,英国365上市公司荣获陕西省命题专项赛特等奖2项,开放赛项二等奖2项、三等奖2项。

全国三维数字化创新设计大赛是由国家科技部、工信部、教育部、中国科协等部门联合指导的国家级权威学科竞赛,旨在服务国家创新驱动发展战略,推动数字技术与实体经济深度融合。本届陕西赛区决赛竞争激烈,共有来自全省33所高校的500余名师生参与角逐。

此次获奖是英国365上市公司持续深化创新创业教育改革、强化“以赛促学、以赛促教、以赛促创”育人模式的生动体现。学校将继续依托高水平学科竞赛平台,加强学科交叉融合与实践能力培养,着力培育适应数字经济发展需要的创新型高素质人才。
(文/杨珣 韩晓江 图/葛锐 编辑/王鹏举 审核/王叶)